De pencil-tube ontvanger heeft ook nog een familielid met normale radiobuizen. Het chassis is zeer ruim opgezet om experimenten met de ontvanger mogelijk te maken. De buizenbezetting is als volgt:
EZ81 : Gelijkrichter
voor de voeding.
EL84 : LF-Eindversterker
ECC83 : LF-Voorversterker
EF80 : HF-versterker
E88CC : HF-versterker en terugkoppelbuis
ECC85 : HF voorversterker.
De drie banden bestrijken de volgende frequentie-gebieden:
Lange golf
: 150 kHz.-- 500 kHz.
Midden golf : 470 kHz. -- 1700 kHz.
Korte golf : 4500 kHz. -- 16800 kHz.
Ook
bij deze ontvanger is gekozen voor een ferrietstaaf met MG- en LG-spoel uit
een oude omroepontvanger.
De spoel voor de korte golf is een oude middenfrequent van 10.7 MHz.
Ook bij deze ontvanger geldt, hoe langer de antenne, hoe meer zenders en hoe
harder het geluid.
De ontvangst op alle banden is verbazingwekkend goed. Zelfs de korte golf
is zeer goed te beluisteren. Een vertraging of een extra kleine afstemcondensator
zou de afstemming wezenlijk verbeteren.
Ook SSB-zenders in de 40 meter amateurband zijn zeer goed en stabiel te nemen.
Evenals morse-signalen.
Vooral de rust die heerst op de korte golf is een verademing in vergelijking
met normale superhets.
Hieronder een afbeelding van de ontvanger, er moet nog een schaal voor de afstemming worden gemaakt.
Geheel rechts ECC85, midden E88CC met daarnaast de EF80, achter de EF80, de ECC83. Achter de trafo de EL84 en de EZ81.

De ontvanger van achteren gezien. De uitgangstrafo is bestemd voor 800 Ohm luidsprekers (Philips)

De onderzijde, met rechts de KG-spoel en in het midden de E88CC met z'n aparte schakeling. Ik heb voor een E88CC gekozen vanwege zijn hoge stijlheid, waardoor hij ook nog goed kan oscilleren op de korte golf. Wanneer het oscilleren te goed gaat op MG en/of LG, dan kan de ECC85 met de E88CC verwisseld worden. ( Ze hebben dezelfde pin-bezetting, de ECC85 heeft een beduidend lagere stijlheid dan de E88CC)

Hier een detail van de ontvanger, de HF-trap met daarbij de KG-ontvangst-spoel. Dit alles nog in een zeer experimentele opstelling.

Hierboven de E88CC en de EF80 met links bovenin de OA85 als detectie-diode. De potemeter verzorgt de mate van terugkoppeling.

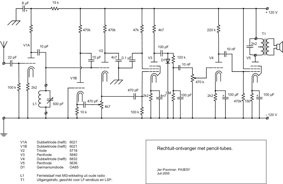
Hierboven het schema van de pencil-tube ontvanger. V1 is in de driebander een ECC85 ( een helft), V1B en V2 is E88CC, V3 is EF80 en V4 een ECC81, terwijl V5 een EL84 is. De waarden van de weerstanden zijn in het HF en detektor gedeelte gelijk aan de pencil-tube-ontvanger en in het LF-gedeelte aangepast aan de gebruikte buizen.
Een globale beschrijving van de werking ( Uitleg voor de penciltube-ontvanger)
V1A is een HF-versterker, die zijn signaal doorgeeft via 10 pF aan de ingangskring ( L1 en 500pF) van kathodevolger V2. Met de potmeter van 4k7 wordt het signaal via V1B in fase teruggevoerd naar V2. Met de potmeter is de mate van terugkoppeling op een vrij vloeiende wijze te regelen. Het HF-signaal van V2 wordt verder door V3 versterkt en met D1 wordt de LF-component gedetecteerd. Met de negatieve gelijkspanning die over 1M en 100pF ontstaat kan eventueel ook het negatief van de volgende buis, V4, geregeld worden, om zo een AVR te verkrijgen. De kathodeweerstand (2k2) en condensator(100pF) van V3 kunnen ook worden vervangen door een parallelkring met een resonantie-frequentie van 9 kHz. Hierdoor kunnen eventuele piepjes van naburige stations weggefilterd worden. Ik heb het geprobeerd, maar het deed nauwelijks wat. V4 en V5 vormen een LF-versterker. De luidspreker is 4 ohm en de trafo is de aanpassingstrafo van een 100Volt omroep-installatie. Hiermee kun je redelijk wat eindbuizen mee aanpassen, omdat er primair een aantal aftakkingen op zitten. De juiste keuze van luidspreker-impedantie en aftakking van de trafo zorgen voor een optimale energie-overdracht van de eindbuis. De voedingsspanning van 120 Volt komt van 220-naar-110 Volts-trafo met een paar aftakkingen meer. De pencil-buisjes mogen max. ca. 150 Volt hebben. Het is ook de moeite waard eens wat andere afgestemde kringen te proberen. Eenafgestemde kring in het stuurroostercircuit van V1A, produceerde bij mij een niet te onderdrukken oscilleren, dus maar gauw weer de 100k ingezet. Een HF-smoorspoel kan ook, geeft echter geen verbetering. Als ingangsbuis een penthode nemen met een afgestemde ingangs-kring is misschien ook nog de moeite van het proberen waard.
In elk geval een heel aardige ontvanger om eens te bouwen en te genieten van een vreselijk rustige, piep-vrije ontvangst op de lage banden.