2. Eerste overpeinzingen van de Master Oscillator.
3. Master Oscillator als moduul gebouwd.
4. Eerste complete proefopbouw.
7. De uiteindelijke uitvoering
1. INTRODUCTIE.
Een ongepland bezoek aan "De Dag van de Radioamateur" van de Veron in Apeldoorn heeft een nog ongeplandere aktie teweeggebracht.
Bij de zelfbouwstand van de afd. Twente stonden de "Tukkertjes" (het eerste buizenzenderbouwproject) te glimmen en er is sprake van een opvolger, de Neander, een simpel te bouwen en vooral na te bouwen telegrafiezender met buizen.
Eerst maar eens weer naar beneden gegaan en van alles bekeken. Vooral het aanbod van glimmende zilveren en gouden connectors deed me verbazen, terwijl ook het aantal aanbieders van radiografisch bestuurde helicopters met HD-camera blijft stijgen.
Het idee van de Neander bleef toch knagen en na veel wikken en wegen, de trap weer op en naar de stand. Vooral door de enthousiaste verhalen van de mensen achter de kraam heb ik mij laten verleiden aan het project deel te nemen. Voordeel is wel dat het chassis voor een zacht prijsje mee kon worden genomen.
Maar ja, nu heb ik mij wel verplicht om binnen 11 maanden met een zelfbouwzender op dit chassis op de proppen te komen. Mooie stok achter de deur voor de komende wintermaanden.

Hier een foto van de chassisdelen. Stevig alluminium. Op de achtergrond het verhaal over het zelfbouwproject.
Het geheel moet een telegrafiezender worden voor 80 en/of 40 meter met radiobuizen, inclusief voeding. De output moet ca. 5 tot 10 Watts zijn. De zender mag kristal of VFO gestuurd zijn. Dioden zijn ook toegestaan, zenerdiodes en transistoren zijn verboden. Het mag een eigen ontwerp zijn, het kan echter ook een bestaand ontwerp zijn. Het geheel moet wel stabiel, schoon en rustig zijn. Het moet wel , voor zover dat mogelijk is, aan de huidige eisen der techniek voldoen.

De maagdelijke onderkant, die straks voorzien zal worden van veel gaten en onderdelen.

Een uitvoering van het chassis , meer in de breedte werken.

Waarom zou je hem niet zo maken, je kunt dan meerdere etages bouwen. De enige eis is dat alles binnen de maten van het chassis moet blijven.
Ook de functie van de zender, alleen telegrafie, wil ik wat breder zien. Er is geen voorwaarde vermeld dat het alleen CW moet zijn, dus MCW mag ook. Dat heeft dan weer het voordeel dat ik er ook AM-telefonie
mee kan plegen, in plaats van een 800 Hz piepje een stem.
Voor die mensen die ook wel wat in dit project zien, hier een link die voor dit onderwerp noodzakelijk cq. nuttig is:
Aanmelden voor het project en ander nuttige tips : www.glowbugs.nl
2. Eerste overpeinzingen van de Master Oscillator.
De eerste stappen zijn gezet. Tijdens een griepje had ik nog net de moed om wat te gaan denken en rekenen aan een Clapp-oscillator. Waarom Clapp, wel om de eenvoudige reden dat die oscillatoren heel stabiel zijn te maken.
Ik kwam op een site van Ian Purdie, VK2TIP, terecht. Deze meneer heeft mij veel, reeds heel lang geleden geleerde zaken weer doen herbeleven. Vooral zijn praktische kijk op de zaak deed mij goed.
Kreten, zoals "You are now in the ballroom", nadat je je door een bergje theorie had geworsteld over de CLapp-oscillator, gaven aan dat je er na het begrijpen van de theorie nog lang niet bent , maar al wel op de goede weg bent.
Nadat ik weer zoveel moed verzameld had om in de shack te gaan zitten, werd de theorie in praktijk gebracht. En inderdaad, ik was in "the ballroom" en daar was ook alles mee gezegd. Het eerste protype werkte van geen meter.
Maar na heel veel geexperimenteer met LC-verhoudingen en buistypes begon het toch wat te worden.
Het eerste prototype met een EF55, een steile buis met een S van 12mA/volt. Dat werkte inderdaad goed, meteen een afscherming om de buis. Ik heb ook nog nagedacht over een EFP60, die heb ik ook nog op voorraad, met een steilheid van 25mA/Volt.
Maar onder het motto "Al te veel is ongezond" heb ik dat idee laten varen.
De resultaten zijn hieronder te zien, de kwaliteit van de foto's is niet zo goed, maar het gaat ook meer om het idee.

Het schema van de Master-Oscillator.

Het aangepaste afstemgedeelte. De volledige 180 graden van de afstem-C beslaat de 80 meterband van 3,5 tot 3,8 MHz.

Als L heb ik een spoel uit een oude HF-generator gebruikt. L=18 microH.

Bovenaanzicht met de grote EF55.

Uitgangsspanning op de anode.

Spanning op de kathode, mooie sinus.

Signaal op het stuurrooster, ziet er ook heel mooi uit.
Toch nog een tweede prototype gebouwd.

Nu met een EF183, met een steilheid van 12,6 mA/Volt en daarna met de EF184, 15 mA/V. Een stopweerstandje in de roosterleiding is noodzakelijk.
De schermroosterspanning gestabiliseerd op 150 V. Werkt uit de kunst.

De onderkant met de vele C's. Die zijn heel belangrijk en moeten van uitermate goede kwaliteit zijn.
De volgende stap is een buffertrap, waarbij de mooie sinus er onvervormd uitkomt.
3. Master Oscillator als moduul gebouwd.
De stabiliteitsproblemen met de hierboven beschreven oscillator waren toch wat hinderlijk. Dus waarom niet alles in een aparte doos bouwen? Modulaire techniek,
dat is het. Na heel veel passen en meten de gehele schakeling in zo'n gegoten aluminiumbakje gemonteerd. Het is wel redelijk groot, maar de bedoeling is
om het bakje onder het chassis te monteren. De deksel wordt dan niet gebruikt en in het chassis worden grote gaten gemaakt waar de buizen door steken.
Ik vond het een prachtig idee en ik was erg benieuwd hoe het zou werken.

De oscillator in het bakje. Bij montage onder het toekomstige zender-chassis gaat de deksel er af.

De achterzijde met aansluitstrip. De groene weerstand is de schermroosterweerstand, tevens voorweerstand voor de 0A2-stabilisator.
Hierdoor ontstaat er geen extra warmteontwikkeling in het kastje.

Zo zitten de componenten in de kast. Bedrading met 2.1/2 kwadraat draad uitgevoerd. Dat deden de Amerikanen ook niet voor niets
in de grote TU-boxen van de BC-191. Electrische stabiliteit staat of valt met mechanische stabiliteit.

Bovenaanzicht. De spoel is ook met dik draad gewikkeld. De spoeldiameter is ongeveer gelijk aan de spoellengte, dit schijnt de
beste Q op te leveren. De weerstand van de spoeldraad was ook een paar milliOhm. Dat zit wel goed dus.

Voorlopig schakelschema van de oscillator.
Het gebruik van goede condensatoren is verder een "must". De noodzaak een supersteile buis te gebruiken heb ik wat laten
varen, een EF80 doet het ook prima.
De open unit doet het heel goed, 30 sekonden na inschakelen ca. 250 Hz afwijking op de oorspronkelijk ingestelde frequentie
van 1800 kHz. Na ca. 5 minuten op 1800 kHz en blijft daar ook als een paal op staan. Voedingsspannings-variaties doen de
frequentie een paar tientallen Herz varieren.
Tot zover prima, maar toen...... De deksel er op om de zaak nog storingsongevoeliger te maken.
De frequentie werd ineens ca. 50 kHz hoger en de module was heel gevoelig voor mechanische trillingen. Waarschijnlijk werkt
de gesloten doos als een soort kortsluitwikkeling en verlaagt hiermee de zelfinductie. Verder is deksel een soort condensatorplaat
ten opzichte van de spoel en de afstemmiddelen. Dat is jammer, ik vond het een prachtige uitvoering. In deze vorm gaat het echter
niet door. Gewoon opbouwen op het chassis en veel afschermschotten gebruiken, kort gezegd, opnieuw beginnen.
4. Eerste complete proefmodel.
Het werd tijd dat er eens een stap voorwaarts werd gedaan. De stabiliteit van de oscillator is redelijk onder controle maar moet nu
worden opgebouwd op een normaal chassis. Dat is goed gelukt en de oscillator voldoet aan mijn wensen.
De buffertrap ook maar meteen gebouwd. Het is een EL84 geworden die tevens als verdubbelaar dienst doet. Een afgestemde parallel-
kring in de anodeleiding. Ook dat werkt perfect en bij belasting van het uitgangssignaal is geen invloed merkbaar op de oscillator.
Dan weer een stapje verder. Wat nemen we nu als eindbuis. De compacte QE05/40 leek me heel geschikt. Niet dat er 40 Watt uit
moet komen, maar met wat minder spanning moet een wattje of tien een haalbare zaak zijn.
Met veel moeite een groter gat in het chassis gemaakt en alles, inclusief nieuwe PI-kring opgebouwd.
Heel mooi wat hier uit kwam. Maar ja nu wil je de oscillator sleutelen en valt de sturing voor de eindtrap weg. Dat is niet goed voor de buis.
Dus, een clamp-tube bijgezet. Dat lijkt veel maar stelt niets voor. Een penthode ( Deel van ECL82) waarvan het stuurrooster gekoppeld
wordt aan het ingangssignaal van de eindbuis. De anode en het schermrooster zijn met elkaar verbonden
aan het schermrooster van de QE05/40.
Dit rooster is via 22 kOhm verbonden met de hoogspanning. Valt nu de sturing weg, dan wordt het rooster van de ECL82 nul Volt ipv. negatief,
de anodestroom neemt toe en de spanningsval over de 22 k weerstand wordt groot, dus de schermroosterspanning van de eindbuis laag.
Er wordt nu veel minder vermogen opgestookt.
Dus dit onderdeel ook toegevoegd. De triode van de ECL82 doet dienst als LF-versterker en je kunt het geheel
mooi gebruiken voor g2 AM-modulatie.
Hier onder enige nieuwe opnames van de proefopstelling.

De voorkant met VFO-afstemming links en rechts de afstem-C van de plaatkring.

Nog eens de voorzijde, met rechts de nieuwe spoel van het PI-filter.

De bovenkant,rechts VFO, midden buffer en verdubbelaar en clamp-tube, links de eindtrap met PI-filter.

Eindtrap met PI-filter met oude spoel op PVC-buis.

Achterkant met de 2 x 500 pF condensator van de uitgang van het PI-filter.

De VFO met rechts onder de oscillatorspoel.

Onderaanzicht van de VFO. De donkere vierkanten zijn uiterst solide mica-condensatoren voor de capacitieve spanningsdeler van de oscillator.

Buffer en frequentie verdubbelaar.

Dit, wat slordig en snel in elkaar gebakken spulletje is de clampbuis en de eindtrap (rechts).

De oorzaak van wat vreemde verschijnselen. Wanneer de seinsleutel wat langer vastgehouden werd, zakte de output in elkaar.
Heel lang zitten denken over dit probleem, licht uitgedaan om te kijken of er soms buizen met rode wangen ontstonden. Nee, niets
van dat alles, tot ik de donkere ring op de spoel van het PI-filter ontdekte. Omdat ik wat geprobeerd heb met andere aftakkingen is er
een sluiting ontstaan tussen twee windingen. Het gevolg hiervan is een kortsluitwikkeling die blijkbaar zo heet is geworden dat de
draden donker werden en de PVC-pijp bijna smolt. Raar spul, HF-energie, zelfs bij laag vermogen. Maar het verschijnsel is in elk geval verklaarbaar.

De oplossing, een oerdegelijk Amerikaans stukje werk uit een oude TU-box van een BC-191. Voor dat die brandt moeten er
eerst andere buizen in de eindtrap.
Een 25 watt lampje in serie met de antenne van drie meter lengte brandt nu redelijk bij 300 V voedingsspanning. Het uitgangssignaal ziet er ontzettend schoon uit.
Maar ja of het dat ook echt is ???

Mocht ik nog meer interessante zaken vinden over dit onderwerp, ik houd U op de hoogte. Nu eerst verder gaan nadenken wat het precies gaat worden.....
5. Derde VFO prototype.
Het complete eerste model was de stabiliteit zelve, totdat er opeens sprongetjes in de frequentie kwamen. Niet echt groot, zo'n 20 tot 60 Hz, maar vreselijk irritant.
Alle onderdelen van de VFO vervangen, werkelijk alles. Zelfs de belastende verdubbelaar afgekoppeld en ook de stabilisatiebuis vervangen. Niets hielp.
Je begint overal aan te twijfelen. Dus met frisse moed een derde VFO gebouwd. Misschien ligt het aan het ontwerp????
Het resultaat staat hier onder afgebeeld.

Het geheel op een stevig chassis gemonteerd.

De totale opstelling, boven links de stabilisator.

De frequentie bepalende delen, alles met dik draad uitgevoerd.

De onderkant, de beide grote weerstanden mogen wel wat groter uitgevoerd worden, ze schijnen het wat warm te hebben gehad.
Het resultaat is een stabiele oscillator met frequentiesprongetjes. De moed zakt in je schoenen.
Alles weer bekeken en per toeval ontdekt dat de bevestiging van een condensator aan het chassis niet goed vast zat.
Na de schroef redelijk stevig te hebben aangehaald is deze VFO het toonbeeld van stabiliteit, prachtig, het ligt dus niet aan het ontwerp.
Het ziet er naar uit dat de fout bij het andere prototype een slecht contact moet zijn. Nou ja, ik had alles al geprobeerd en vastgedraaid.
Alleen de buisvoet nog niet vervangen, die heeft ten slotte 9 contactovergangen, je weet maar nooit. Ook dat bracht geen verbetering.
Dan de twee grote spanningsdeler-condensatoren nog eens proberen. De bovenste vervangen, geen verbetering.
Toen de onderste vervangen door een ander exemplaar, Ziedaar, het probleem is opgelost. Ik had deze C al eens vervangen en toen
bleef het probleem. Ra, ra hoe kan dat?? Niet meer over nadenken en we gaan weer verder.
Hoewel, ik vertelde dit verhaal aan een oudere collega radioamateur en wat zei die?? "Oh ja, dat doen die oude mica-condensatoren wel vaker". Nou ja, weer wat wijzer.

De dader. Op zich zijn dit perfecte condendsatoren, maar ja, je kunt eens pech hebben.
5. Vierde VFO prototype.
Om de stabiliteit nog wat te verbeteren heb ik nu een keramische spoelvorm van een GRC-9 genomen. Het is de LX-0021 , Band 2 van de zender-eindtrap.
Toevalligerwijze heeft deze spoel een zelfinductie die te varieren is van ca. 11,5 tot 12,5 micro-Henry. Ideaal dus voor deze oscillator.
De resultaten zijn verbluffend. Na ca 5 minuten opwarmtijd verloopt de oscillator bij 1800kHz minder dan 10 Hz per uur. Sterker nog, na 15 minuten bleef hij pal op 1800,020 kHz staan en dat gedurende twee uur.
Spanningsvariaties van de anodespanning van 200 tot 350 Volt leverden een freq.verschil van ca. 15 Hz. Dus al met al superstabiel. Dit wordt hem.

Totaalbeeld.

LX-0021 uit de GRC-9
7. De uiteindelijke uitvoering.
Bijna een jaar geleden had ik nog het gevoel dat ik heel veel tijd had de zender te maken. In het begin ook heel enthousiast begonnen
met het experimenteren met oscillatoren, verdubbelaars/buffers en eindtrappen. Alle technieken bijna uitgeprobeerd, vele prototypes
gemaakt en dan is het nieuwe er een beetje van af.
Het ergste moet dan nog komen, mijn zwakste punt, de uiteindelijke opbouw op het maagdelijke chassis. Het zweet "blank voor de kop" bij
de gedachte aan het aantal gaten dat ik verkeerd boor of dat ik uitglijd met de vijl of zaag en enorme sporen achter laat. Nee, ik ben absoluut geen
held op mechanisch gebied .
Maar ja , het is eind september, de tijd dringt en met die hete adem in de nek toch maar begonnen aan de klus in de hoop alles nog tijdig af te krijgen.
Hier onder het resultaat van een weekje hard werken. De componenten zijn bijna allemaal gemonteerd, alleen de voedingstrafo moet er nog op.
Ik had gedacht genoeg ruimte te hebben, maar dat viel toch wat tegen. Het kan echter precies zonder de "tweede verdieping" variant te hoeven toepassen.
Het ontwerp is iets eenvoudiger geworden dan mijn eerste wilde gedachten. Het apparaat kan echter in de toekomst nog vrij eenvoudig van allerlei
toeters en bellen voorzien worden.
De grootste hindernissen zijn nu nog het voorfront en de kap.

Voor alle stabiliteit en de eisen van de hedendaagse techniek toch wat meer buisjes toegepast. De 807 is wat oversized, maar met een lage voedingsspanning
krijgt die zeker geen blozende wangen. Mocht ik meer vermogen willen, dan wordt de huidige voedingstransformator omgeruild voor een iets forser type.
Ook de tankkring is berekend voor wat zwaarder werk.

De PI-kring van de PA is eigenlijk de grootste ruimte slurper. Die had zeker kleiner gekund, maar dan heb je weer zo'n leeg chassis
met een paar kleine onderdeeltjes. Het moet ook nog wat uitstralen en niet alleen HF en warmte..
Na nog een week hard werken is het apparaat dan eindelijk klaar. Er moet nog een kapje overheen en de functieplaatjes van de knoppen en schakelaars moet
nog gemaakt worden. Maar vergeleken met de rest is dat "peanuts".
Dus gisteravond, de 29 september werd ik door mijn vrouw gemaand er eens mee op te houden, ik had een kop als een biet, omdat ik anders helemaal niet
meer tot rust zou komen.
Toch nog snel de zender gecheckt, alles deed het.......
In de kamer nog even de mailboxjes uitgelezen en wat zie ik daar, het hele project wordt met een jaar verlengd tot "De dag van de radioamateur 2014". Er waren nog te
weinig exemplaren helemaal af ( Ben ik dus zelf ook schuld aan) dus had het niet veel zin om er nu nog mee verder te gaan voor as. november.
Nou ja, ik neem hem wel mee naar de as. Dag van de radioamateur, dan kan hij al vast een beetje wennen.
Tot overmaat van ramp heeft mijn draadloze flitssynchronisatie het ook nog begeven terwijl aluminium dingen al zo moeilijk te fotograferen zijn. Dus mijn excuses voor de
slechte opnames.
Voorlopig ziet de "Neander" er zo uit:

Het voorfront, de teksten voor de bediening komen er nog op.

De onderkant, zo hier en daar worden de draden nog wat gefatsoeneerd.

De zijde met de PI-kring en voedingstrafo.

Een blik op VFO, verdubbelaar, eindtrap en gelijkrichter.

Detail van de oscillator.

Gelijkrichter AZ4, PA met 807 en verdubbelaar/buffer met EF80.

De "Neander" in zijn uiteindelijke vorm. De bedieningsorganen hebben een naam gekregen op een soort folie van de fa. Herma.
Het zijn Transparante Etiketten, glänzend, voor inktjetprinters. Verkrijgbaar bij Conrad, het ziet er redelijk professioneel uit.

Nogmaals een blik op het frontje.

De zender van boven.












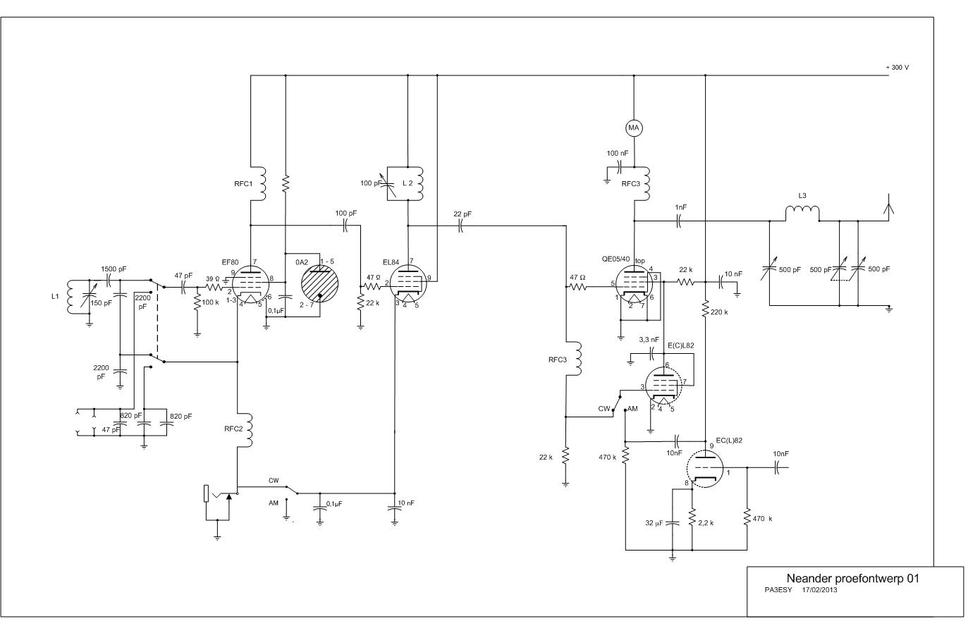
Het uiteindelijke schema:
Door op het schema te klikken verkrijgt U een vergroting.