Omdat de 40 Watt modulator toch vreemde kuren vertoonde in samenwerking met de Flessenzender (noodzender tijdens de watersnoodramp in 1953), moest er een oplossing gezocht worden voor de Amplitude Modulatie.
Ik had wel eens wat gelezen over de clamptube-modulatie en heb me daar wat meer in verdiept en het onderstaande versterkertje gebouwd.
Het werkt verbazingwekkend goed en heeft als groot voordeel bij telegrafie-uitzendingen tijdens de "key up"toestand, wanneer er geen sturing naar de eindtrap is, de powerbuis in de eindtrap te temperen.
Het schema heb ik in een wat gewijzigde vorm overgenomen uit een "Radio amateur handbook"van de ARRL van 1957. Toen deden ze nog veel met buizen.

Op een bestaand stukje chassis is het juweeltje tot stand gekomen. Een wat beschadigde Amroh trafo zorgt voor de benodigde voedingsspanningen. In het midden een ECC83 als LF-versterker en rechts een 6L6 met ervaring, zie de donkere plek op het glas.
Verder een volumeregelaar en de grote omschakelaar CW / Phone.

Verder nog een plug om de kristalmicrofoon, een B110 van Ronette aan te sluiten.

De bonte vlecht van draden gaat naar de zender.

De onderkant van de modulator cq. zendereindbuis-beschermer.
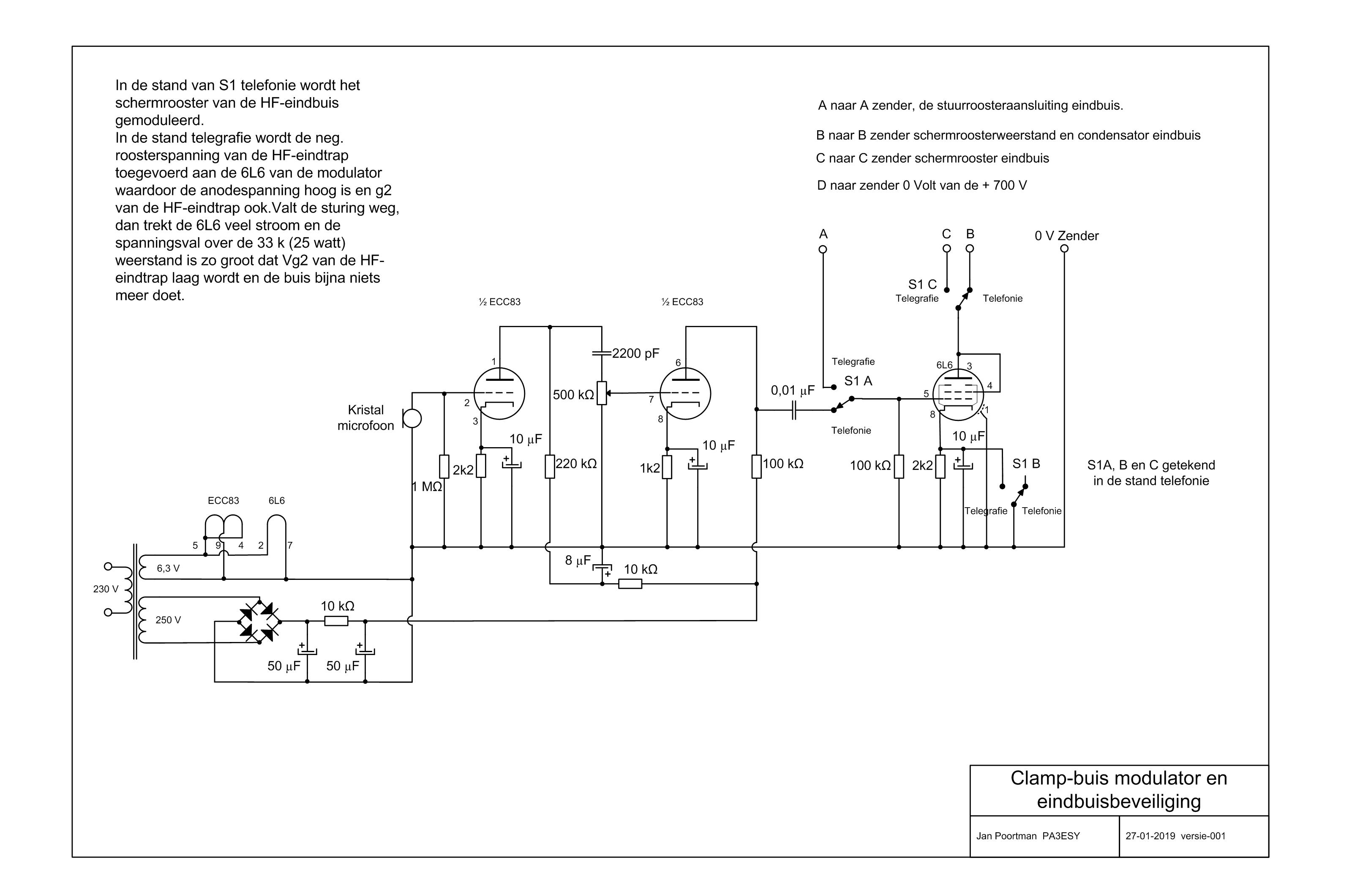
Het werkingsprincipe staat aangegeven op het schema. Klik op het schema voor een vergroting.
Het schema van dit eenvoudige bouwsel waarvan de resultaten toch redelijk verbluffend zijn. Je haalt niet de gehel 100% procent modulatie, maar het klinkt niet verkeerd.