10 Watt balansversterker met EL84's als eindbuizen

UPDATES:

19-01-2021  Test van de Baxandall-toonregeling.

17-01-2021  Fasedraaier en eindtrap in bedrijf genomen.

11-01-2021 Nadat alles stond te oscilleren en andere vreemde neigingen vertoonde, versterker opnieuw opgebouwd.

 

De drang om eindelijk weer eens een LF-versterker te bouwen met het "warme" geluid van vroeger was er al een hele poos. Maar ja, andere, in mijn ogen belangrijker zaken, kregen voorrang of liggen nog steeds op een afwerking te wachten. Tijd om er toch aan te beginnen

Ik had al wel ongeveer een idee van wat het zou moeten worden. In het boekje "Schakelingen voor amateurs" van Philips stond een ontwerp dat overeen komt met mijn ideeën.
De 10 Watt HIFI-Versterker schema nr. 2004 met als HIFI-voorversterker schemanummer 2005

De hoofdversterker met long tailed pair fasedraaier.

Met deze voorversterker met veel ingangssignaal-mogelijkheden zou het een ideale versterker worden.

Ooit had ik al eens een paar chassis gemaakt voor dit soort doeleinden, dus nu een tekening gemaakt van de componentenopstelling en aan het werk gegaan om alle grotere gaten in het aluminium te maken, een aardig karwei met een bult afval, maar het is gelukt

De volgende stap is de bedrading van de gloeidraden en de eindtrap. Aangezien dat redelijk vlot verliep ook maar gelijk de fasedraaier en eerste voorversterker gemaakt en toen begon de ellende....

De eerste vorderingen van de versterker.

De achterkant met alle aansluitingen, het zijn er al wat minder dan op het schema staan.

De onderkant, na de eerste verbouwing. Met heel goede voornemens was ik aan de bouw begonnen, netjes met weerstandsbordjes, strakke, gehoekte bedrading en alle losse componenten strak horizontaal of vertikaal. Het resultaat was te voorspellen, het leek er niet op. Het probleem zat in de fasedraaier. Er kwam een vervormd, asymmetrisch signaal uit, wel keurig twee in fase gedraaide signalen, maar niet geschikt om een balans eind-trap aan te sturen. Dat woord balans moet natuurlijk ook van de aansturing komen, maar dat deed het absoluut niet.

Uitgangssignalen bij de eerste opbouw, De grote sinus ziet er goed uit, maar de kleine is te klein en vervormd. Dit gaat hem dus niet worden.


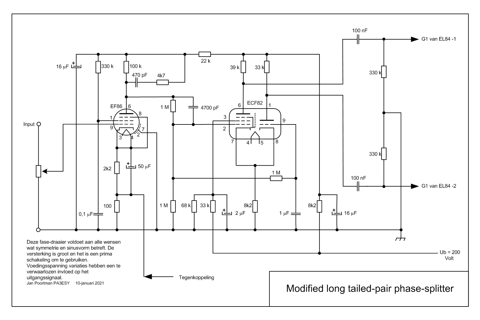
De hele boel weer afgebroken en de eindtrap wat eenvoudiger opgebouwd met kortere verbindingen, niet mooier, maar nooit verkeerd. Weer de fasedraaier opgebouwd. Maar nee, het lukte niet. Toen de fasedraaier met voorversterker op een apart test-chassis (erg handig) opgebouwd, er van alles aan gemeten maar het resultaat bleef onbevredigend. Dan maar eens een ander soort fasedraaier proberen. Ik kwam de "modified long tail" versie tegen met een ECF82 tegen.

En inderdaad, deze werkt erg mooi, een nagenoeg onvervormde sinus en een bijna gelijke amplitude op de beide uitgangen. Verder is er nauwelijks invloed op de signalen bij varierende voedingsspanningen en de versterking is ook groot. Alleen vond ik het geheel toch vrij omvangrijk en dacht dat het ook wel simpeler moest kunnen.

Nog eens allerlei schema's bekeken tot ik oude versterkers van het merk "Geloso" tegen kwam. Die gebruiken een kathodyne fasedraaier, de draaier zelf versterkt niet, dus er moet een buisje voor om het signaal wat op te krikken. Uiteindelijk is het bovenstaand schema geworden. Een schakeling die aan al mijn eisen voldoet. Geen fase-verschuivingen bij hogere of lager frequenties, kan vrij groot signaal aan en versterkt voldoende om de EL84's volledig uit te sturen. Door de anode- en kathode-weerstand kleiner te maken kunnen ook wat grotere eindbuizen aangestuurd worden. Deze fasedraaier gaat het dus worden!!!

Het keurige signaal van de Geloso kathodyne fasedraaier, het ziet er gewoon netjes uit.

Bleef de vraag waarom de eerste long tailed pair bij mij niet goed wilde werken. Dus nog een keer ( 4. keer) deze schakeling opgebouwd, zie onderstaand schema:

Tot mijn grote verbazing werkt deze nu ook goed, dat moet ook wel als je ziet waar dit principe gebruikt wordt. Wel is het zo dat de waarde van de aangelegde voedingsspanning veel (nagatieve) invloed heeft op het gedrag van de schakeling.
Ik had dus terecht geen vertrouwen in mijn bouwsels.
Achteraf blijkt dat ik door slordigheden de zaak niet draaiende kreeg, Hier onder een aantal oorzaken.
- De condensator van 100 nF die aan punt 7 van de ECC83 zit aan punt 2 aangesloten.
- Een anodeweerstand blijkt bij uitbouw intern een slechte verbinding te maken.
- EF86 gebruikt die geen EF86 is maar een PF86 met 4 Volt gloeispanning op 6,3 volt, die deed veel te nethousiast met alle gevolgen van dien. De P of F was heel slecht leesbaar.
- Slechte soldeerverbindingen door gebruik van draad dat zich slecht laat vertinnen. Ze lijken goed gesoldeerd maar blijken bij een keurige las gewoon in het omliggende tin rond te kunnen draaien.
- Een paar keer de scope-probes verwisseld, dus verkeerde meetresultaat.

De Geloso kathodyne fasedraaier wordt nu definitief ingebouwd!!!

Schema 2005 van de stuurversterker wordt ook niet gebruikt, in plaats daar van de stuurversterker van de Philips bouwdoos HF-302, daar heb ik iets meer vertrouwen in...

 

 

11 januari 2021

Er wordt een begin gemaakt met de nieuwe opbouw van de versterker. De versterker toonde zo veel vreemde neigingen dat alleen een radicale nieuwbouw de problemen op zou kunnen lossen. Ik hoop binnen niet al te lange tijd het project af-te ronden. U wordt op de hoogte gehouden.

 

17-januari 2021 

De versterker al weer opnieuw in elkaar gezet. Uiteindelijk toch weer de originele fasedraaier van Philips toegepast, want de fout zat niet in de fasedraaier, maar in de lekweerstanden van de twee EL84's. De een was inderdaad 330 kOhm, maar de ander was 43 kOhm, wel bijna de zelfde kleurcode en uit het bakje van de 330 k weerstanden.. Verder zijn nu de juiste aftakkingen van de U-60-U gebruikt en de tegenkoppeling aangebracht. Het resultaat is dat er nu ruim 12 Watt onvervormd uit komt. Om dat ik nieuwsgierig was hoe de frequentie-karakteristiek er uit zou zien, deze opgenomen voor zowel met , als zonder tegenkoppeling.  de uitgangsspanning bij 1000 Hz op 6 Volt gezet, dat komt overeen met een output van 7,6 Watt.

Hier onder de karakteristiek:

Dit is de karakteristiek van de hoofd versterker. De voorversterker moet nog opgebouwd worden.

De karakteristiek van de hoofd versterker na dat alles weer opnieuw opgebouwd is..

 

De Baxandall toonregeling.

Toch maar gekozen voor deze regeling. Hij werkt beter dan de Amroh- en de andere Philips-regeling. Er werd me nog aangeraden de "Viddeleer-regeling" te gebruiken, maar dat wordt me wat te ingewikkeld met de toegevoegde zelfinducties. Eerst, na te hebben geleerd van de andere deelgebieden van de versterker, deze regeling op een testchassis gebouwd en dat werkte uitstekend. Het schema en de resultaten zijn hier onder opgegeven.

Dit is de schakeling zoals hij ook in de Philips versterker HF-302 wordt toegepast. Ik heb alleen bij gebrek aan lineaire 1 MOhm-potmeters, 470 kOhm toegepast. De juiste waardes besteld.

En dit is de frequentiekarakteristiek van deze toonregeling. De beide potmeters in de middenste stand ( gemeten 235 k) resulteert in de blauwe kromme, die erg mooi op de 0 dB-lijn loopt. De grijze lijn is met beide potmeters in de maximale stand en de oranje in de minimale stand. Dat ziet er dus erg hoopgevend uit.

De nu volgende aktie is toch maar weer weerstandsbordjes gaan gebruiken. Dat houdt in dat de bedrading van de versterker er weer helemaal uit gaat en alles opnieuw opgebouwd wordt. Ach, in deze corona-tijden is het een leuk tijdsverdrijf.......

 

 

 

Flag Counter