Redifon Aerial Cathode Follower Unit C.F.I.

Dir wonderbaarlijke stukje Engelse radiotechniek kwam in mijn handen bij een verkoopavond van onze befaamde Achterhoekse Amateur Radio Club, Regio 21 van de VERON. Door twee doorgewinterde veilingmeesters, Aard en Henk werden diverse zaken aangeboden. Daarbij kocht ik dit ding voor één Euro met in het achterhoofd dat er wel meer op zou worden geboden. Dat was dus niet het geval, een Euro armer en een apparaat meer.....

Wat het precies was wist men niet, maar dat het een katodevolger was stond er op. Met dit kastje wordt het hoogohmige signaal van de antenne omgezet naar een laagohmige uitgang, meestal geschikt om meerdere ontvangers aan te sluiten.

Door op de afbeeldingen te klikken worden ze in een groter formaat gepresenteerd.

Dit is het apparaat. Zelfs op shockmounters gemonteerd.

De merknaam staat er redelijk duiselijk op. Links de input en rechts komt het signaal er weer uit. Ik betwijfel og de connectors origineel zijn....

Oorspronkelijk heeft het kastje een andere kleur gehad en diegene die het over geverfd heeft, dacht dat als een beetje verf helpt, veel ook goed is, getuige de zakkers

Het typeplaatje op de bovenkant. Jammer dat er geen datum op staat. Ik denk zo rond 1960. Bij model staat inderdaad "Aerial cathode Follower Unit C.F.I". Dan rest me nog de vraag, A.P. is Admiralty Pattern of Airministry Pattern. Ik gok op het laatste.

Ook de onderkant is voorzien van een typeplaatje, maar dan van Redifon.

De achterkant met de net-aansluiting, zowel de fase als de nul zijn met 1 Ampère afgezekerd.

De kap er af. Links de zekeringen en net-connector, dan de voedingstrafo met rechts de bruggelijkrichter met daar achter de afvlak-condensator. Geheel rechts de buis en de connectors.

Het geheel van de andere kant gezien.

De voorkant.

Totaal overzicht van de componenten. Voeding  120 Volt in en 200 V en 6,3 V uit. Geheel rechts de electronica die met de voedingsspanningen wordt voorzien.

Wel weinig voor zo'n kast vol voeding. De dubbeltriode ECC91 met afschermhuls.

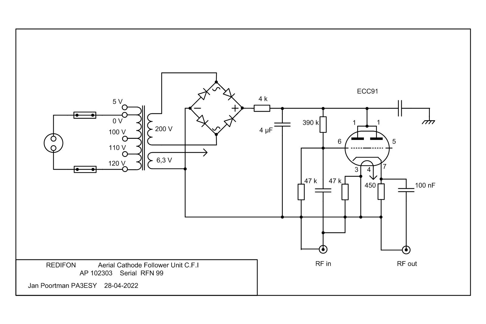
Een paar weerstandjes en condensatoren. Het schema kon ik gemakkelijk tekenen. Zie onder.

Ik heb alleen een vraag over. Er schijnt ook nog een X1 in te hebben gezeten, X staat meestal voor kristal, maar hoe en waarom dan????

Dit is het schema, de waarde van alle condensatoren heb ik niet, dan moets ik er te veel aan buigen. Wanneer iemand dit apparaat herkent en weet waar het voor gediend heeft, graag een mailtje (zie contact)

 

 

Flag Counter