R-77 en PP-77

De radio-ontvanger R-77 en zijn bijbehorende voeding PP-77. De ontvanger is bekend van de GRC-9, maar het Duitse leger wilde blijkbaar ook een extra ontvanger met powersupply als zelfstandige eenheid. Dat is dus deze combinatie geworden. Er bestaan er vast wel veel, maar je ziet ze maar sporadisch opduiken op internet of radiomarkten. De documentatie is ook heel magertjes, er bestaat een schema van de voeding op internet. Dit schema bevat wat hinderlijke fouten. Dus ik heb het gheel opnieuw getekend, natuurlijk eerst met wat kleine foutjes, maar nu is er eindelijk een foutloos exemplaar (hoop ik). De R-77 is dezelfde ontvanger die gecombineerd is met de zender van de GRC-9.

De pagina is opgedeeld in vier delen, te weten:

1. Overzicht.

2. De ontvanger R-77

3. De voeding PP-77

4. Het schema van de voeding.

 

1. Overzicht.

De complete eenheid op een loodzwaar frame gemonteerd. Deze mounting kan dan in voertuigen geplaatst worden.

De mounting met klemmen voor het bevestigen van het binnenwerk. Pas op je vingers bij het ontgrendelen. Gewoon een schroevendraaier in de beugels plaatsen en los wrikken. Met een knal vliegen ze dan open zonder je vinger er af te slaan!!!

Dit is het typeplaatje van de behuizing van de twee eenheden.

Dit is de kast waar de beide eenheden ingebouwd zijn, boven de voeding en onder de ontvanger. Dit geheel wordt dus in de mounting gezet.

Het vooraanzicht van de combinatie.

Terug naar begin van de pagina.

 

2. De ontvanger R-77.

Een zeer beknopt overzicht van de ontvangereigenschappen.

Het vooraanzicht van de ontvanger.

Links boven de Aarde-aansluiting met daarnaast de drukknop voor het schaallampje. De verlichting is niet optimaal en meestal moet je met behulp van een zaklampje de schaal uitlezen. Aangezien er een loep op zit en dus ook altijd een reflectie van de achtergrond aanwezig is en bemoeilijkt deze het aflezen in vol zonlicht.
Onder links de bandkeuzeschakelaar en rechts de vergrendelbare afstemknop. Van de hoogste naar de laagste frequentie en vice versa is een heel aantal omwentelingen van de knop. Vooral als je van het CW-gedeelte van de 80 meterband naar het SSB-deel wilt afstemmen( Van Band III naar II). De teksten zijn met lichtgevende verf gemaakt, of deze stralen is me niet echt duidelijk. Dus toch altijd goed de handen wassen na aanraking.

Nogmaals de afstemknop met vergrendel-mechaniek.

Het typeplaatje met magazijnnummer en serienummer.

Boven de keuzeschakelaar voor AM-ontvangst, Telegrafie (CW) , de "Netting"-stand om de ontvangstfrequentie met de zendfrequentie te synchroniseren, dat is echter in deze opstelling niet mogelijk wegens het ontbreken van de zender. Dan nog de ijk-stand, hiermee wordt een 200 kHz kristal-oscillator geactiveerd die om de 200 kHz een piepje genereert om de schaal te kunnen ijken. Rechts twee pluggen voor de luidspreker of hoofd-telefoon. Wanneer er niet iets aangesloten is wordt de gloeispanning uitgeschakeld. Onder de Volume-regelaar en de HF-sterkte-regelaar. Deze laatste is echt nodig om de wat sterkere signalen van een SSB-signalen te kunnen beluisteren. Wanneer er korte-golf HF-signalen in de buurt van de ontvanger geproduceerd worden slaat de ontvanger redelijk dicht en heeft even tijd nodig om de AVC weer te normaliseren. Dit laatste is erg hinderlijk bij evenementen, zoals velddagen waarbij vele stations teglijk op de zelfde locatei aan het zenden zijn.

De achterkant van de R-77.

De aansluiting voor de "Interrface"-kabel tussen voeding en ontvanger, het is dezelfde die ook in de GRC-9 gebruikt wordt.

Een schakelaar waarbij je de uitgangsimpedantie kunt kiezen voor de beide telefoonaansluitingen aan de voorzijde.

De bovenzijde.

Bovenaanzicht van de radio.

De spoel-units voor resp. oscillator, HF en antenne. Daarnaast de drievoudige afstem-C met een mooi raderwerk om de goed af te kunnen stemmen.

De afdekplaat van het HF-gedeelte met trim-gegevens.

De vierkante bussen met T4/5/6 zijn de MF-bandfilters. T7 is van de 200 kHz oscillator en T8 is de BFO-spoel. De oranje rechthoek is het 200 kHz-kristal.

De buizenbezetting en afregelpunten.

Een blik op de negatiefvoorziening. Het groene ding boven bevat de batterij voor de 4,5 Volt negatief-voorziening van de LF-eindbuis. Deze moet je wel controleren aangezien te weinig spanning vervorming van het LF-signaal kan veroorzaken, maar ook het einde van de eindbuis (3A4) kan betekenen. Je kunt de bus openen door voorzichtig in de sleuf aan de de onderkant te gaan zagen. Ik heb de houder gevuld met drie heel kleine knoopcelletjes van 1,5 Volt per stuk.  Ik heb de verbindingen gesoldeerd, maar dat is een nogal risicovol gebeuren en is zeker niet goed voor de levensduur van de cellen. Maar ja, die hoeven eigenlijk ook niets te doen, alleen maar zorgen voor de negatieve spanning en niet voor stroom. Ze gaan dus kapot aan chemische veroudering en dat proces versnel je door er aan de gaan solderen. Puntlassen zou beter zijn.

De buizen worden netjes op hun plaats gehouden door deze kapjes met ingebouwde veer. Om de buizen er uit te halen is een buizentrekker aanwezig, het is wel prutswerk, vooral wanneer je de buizen weer in de voet wil plaatsen. Waarschijnlijk heb ik te dikke vingers....

De onderkant.

 

Een overzicht van de onderkant. In tegenstelling tot de zender van GRC-9 kun je hier nog aardig bij de onderdelen komen.

Het gedeelte van de MF-versterker, LF-versterker , 200 kHz-oscillator en BFO.

De bandschakelaar en trimmers.

De trimmers C6, C17 en C27.

De afdekplaat van de onderkant.

Op deze afdekplaat is ook het schema van de ontvanger getekend. Je hebt hier echter wel een goede bril nodig om de zaak te bekijken.

 

Aan de zijkant nog een plaatje met info over de plaatsing van de verschillende buistypes.

Terug naar begin van de pagina.

3. De voedingsunit of Stromversorgung.

De voeding.

Vooraanzicht met links de vierpolige plug voor de 24 Volt boordspanning. Daar naast de aan/uit-schakelaar met keuze uit de voertuigaccu of een batterijpakket. Dan drie zekeringen, de functie hiervan staat op het schema onder aan de pagina. Dan een aansluiting voor de batterijkast en vervolgens de antenne-aansluiting.
Dat alles gemaakt bij de firma Telefunken.
De ontvanger heeft twee spanningen nodig die uit deze unit komen. Wanneer de voertuigaccu gebruikt wordt moet deze 24 Volt omgezet worden naar de anodespanning van 105 Volt en de gloeispanning van 1,4 Volt. Bij het gebruik van de batterijkast worden die twee spanningen al aangeleverd en slechts doorgesluisd naar de ontvanger.

De bovendeksel, tevens koelplaat van de voeding. In het midden de regeltransistor voor de voeding van de omvormer.

Ts1, een 2N441 die natuurlijk defect is.

De onderkant, onder de afdekplaatjes midden-onder en rechts boven bevinden zich aansluitingen van transistoren.

De koelplaat er af.

Iets meer detail. In het middengedeelte zitten de componenten voor de aansturing van de spanningsregelaar die zorgt voor de juiste spanning voor de transistoromvormer die van deze spanning een anodespanning van 105 Volt en een gloeispanning van 1,4 Volt maakt. Op deze foto is de TF 70 al vervangen door een moderner type.

De linker zijkant. Geheel links is een koelplaatje te zien met wat transistoren er op. Dat zijn de nieuwe AD148's die niet aan de onderkant pasten. Gelijk ernaast de omvormertrafo en daarnaast een van de afvlak elco's. Deze waren allemaal nog in perfecte conditie.

De rechter zijkant met ook een elco en de aanpassingstrafo voor het antennesignaal.

De achterkant met de aansluitplug voor de ontvanger, een paar elco's  en rechts een paspen voor de montage in het huis.
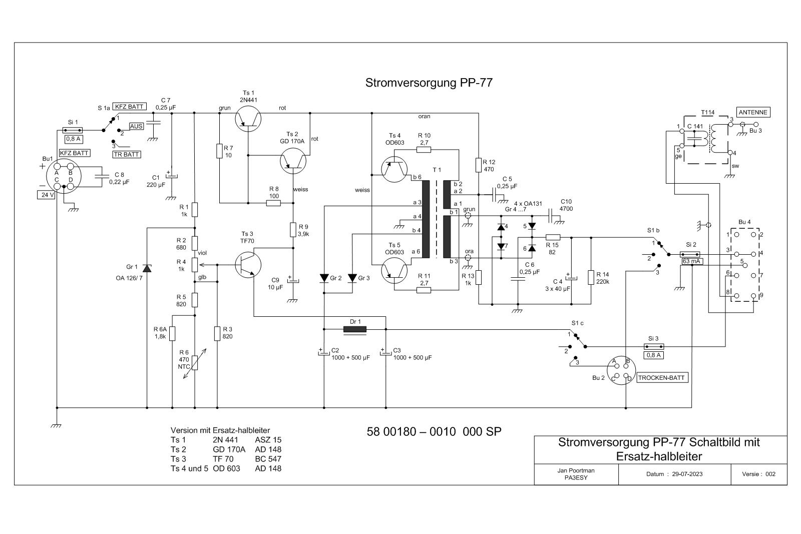
De 1,4 Volt wordt goed bewaakt, wanneer de spanning te hoog wordt schakelt via de vergelijings-transistor TF 70 de aansturing van de omvormer uit. Op het originele schema was een PNP-transistor getekend en de polariteit van een bijbehorende elco was ook verkeerd getekend. Terwijl die Duitsers toch altijd zo "gründlich" zijn. Dat heeft me eerst redelijk van de wijs gebracht toen ik aan de reparatie begon. Uiteindelijk nog eens een keer de werking bestudeerd en tot de conclusie gekomen dat dit helemaal niet werken kan met een PNP-tor. Het schema is nu over gemaakt en de fouten zijn verbeterd.
Het resultaat is een niet hoorbare omvormer die zijn werk prima uitvoert. Ik heb het me zelf erg moeilijk te maken doordat ik geen plastic vermogenstorren van het PNP-type op voorraad had en toch verder wilde. Dus ik heb me met modernere transistoren in een metalen huis beholpen, natuurlijk pasten die op geen enkele manier op de plekken waar ze hoorden. De beide omvormertoren zijn op een koelprofieltje achter de omvormertrafo gezet, het kon net!! De regeltor met aansturing bevindt zich op de plaats waar eerder de elco voor de 24 ingangsspanning zat. Deze elco vervanger door een moderner, veel kleinere uitvoering. De TF 70 had ik al eerder vervangen op het onderdelenbordje in het midden van het chassis. De 2N441 voor de sier laten zitten, het oog wil ook wat. Transistoren met plastic behuizing hadden prima op de koelplaat geplaats kunnen worden, maar ja, als je ze niet hebt. Mochten de nu gehanteerde exemplaren het begeven, dan bestel ik toch maar een ander soort.

Terug naar begin van de pagina.

4. Schema's.

Het schema van de ontvanger, het beste is om op internet het Technische Manual van de GRC-9 te bekijken voor de uitgebreide info.

Het schema van de voedingseenheid PP-77 met opgave van de vervangingstransistoren.

De componentenopstelling op het weerstandbordje en de aansluitingen van de omvormertraf

Terug naar begin van de pagina.

 

Flag Counter